跳到主要內容區
學生事務處
Menu
學務處首頁
建國首頁
English
網站地圖連結
網站管理
本功能需使用支援JavaScript之瀏覽器才能正常操作
最新消息
學務處簡介
學務團隊
學務長室
生活輔導組
諮商與輔導組
課外活動指導組
衛生保健組
學生宿舍
資源教室
原住民族學生資源中心
相關法規
菸害防制專區
日間部導師專區
校內外獎助學金
學生申訴
性別平等專區
聯絡我們
回建國首頁
首頁
衛生保健組 最新消息
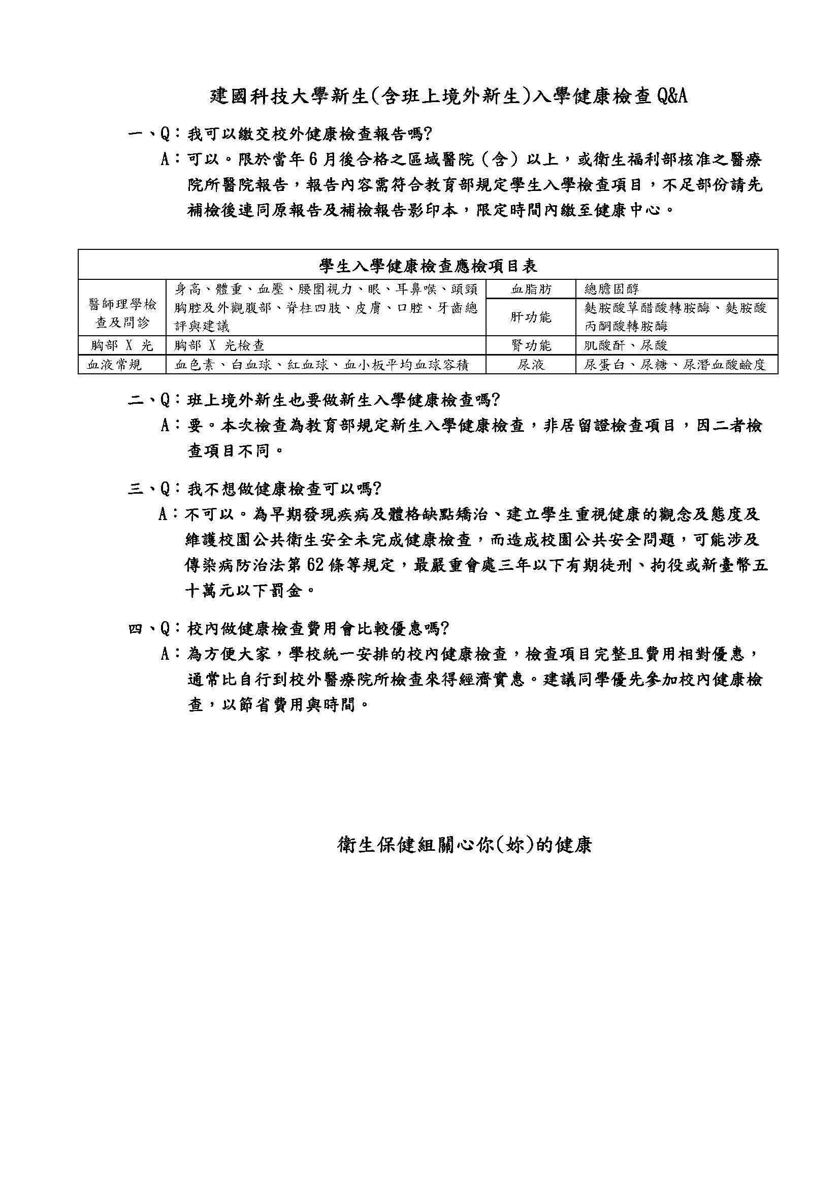
114學年度新生及境外生入學健康檢查Q&A
新生及境外生入學健康檢查Q&A
瀏覽數:
友善列印
分享
Close (Esc)
Share
Toggle fullscreen
Zoom in/out
Previous (arrow left)
Next (arrow right)